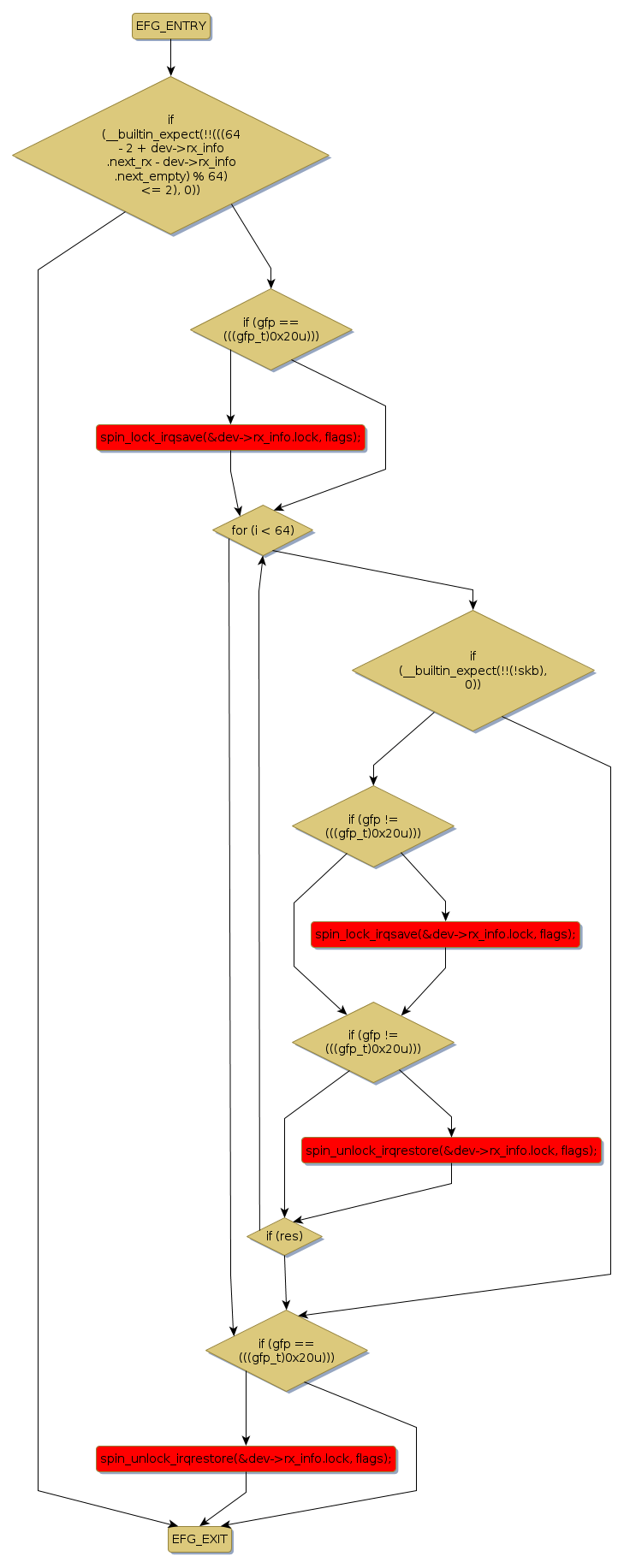
Instance Verification Kit (IVK)
spin lock @ [16271+45+/linux-3.19-rc1/drivers/net/ethernet/natsemi/ns83820.c]
Instance Signature: lock
|
The Matching Pair Graph:
|
|
Function Name
|
Control Flow Graph (CFG)
|
Events Flow Graph (EFG)
|
Source Correspondence
|
|
ns83820_setup_rx
|
|
|
[20458+16+/linux-3.19-rc1/drivers/net/ethernet/natsemi/ns83820.c]
|
|
rx_refill
|
|
|
[16036+9+/linux-3.19-rc1/drivers/net/ethernet/natsemi/ns83820.c]
|